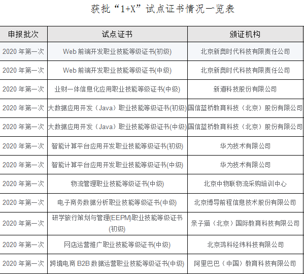
近日,从天津市教委获悉,学校6个二级学院申报的12个“1+X”试点证书,经上级机构审核,成功获批为教育部2020年“1+X”证书试点项目。

学校将把1+X证书制度试点工作作为深化职业教育改革、提高人才培养质量、拓展就业本领的重要抓手,加大统筹协调力度,加快推进学校主导、学院主体、企业参与、专业推进、部门保障“五位一体”的协调工作机制。进一步推进“学历证书”和“职业技能等级证书”的有机衔接,将1+X证书制度试点与专业建设、课程建设、师资队伍建设等有机融合,把证书培训内容有机融入专业人才培养方案。积极探索课证融通,做好教学安排、师资培训、考核站点建设等相关工作,保障1+X证书制度的顺利推进,全面提升人才培养质量。
(供稿:教务处)